November Feature Roundup
Explore november feature roundup with practical insights and expert guidance from the LanceDB team.
Explore november feature roundup with practical insights and expert guidance from the LanceDB team.
Building a Cursor-like @codebase RAG solution. Part 2 focuses on the generating embeddings and the retrieval strategy using a combination of techniques in LanceDB.
Building a Cursor-like @codebase RAG solution. Part 1 focuses on indexing techniques, chunking strategies, and generating embeddings in LanceDB.
Unlock about implement contextual retrieval and prompt caching with lancedb. Get practical steps, examples, and best practices you can use now.
Explore late interaction & efficient multi-modal retrievers need more than a vector index with practical insights and expert guidance from the LanceDB team.
Train a Variational Autoencoder end‑to‑end using Lance for fast, scalable data handling. You’ll set up the dataset, build the VAE in PyTorch, and run training, sampling, and reconstructions.
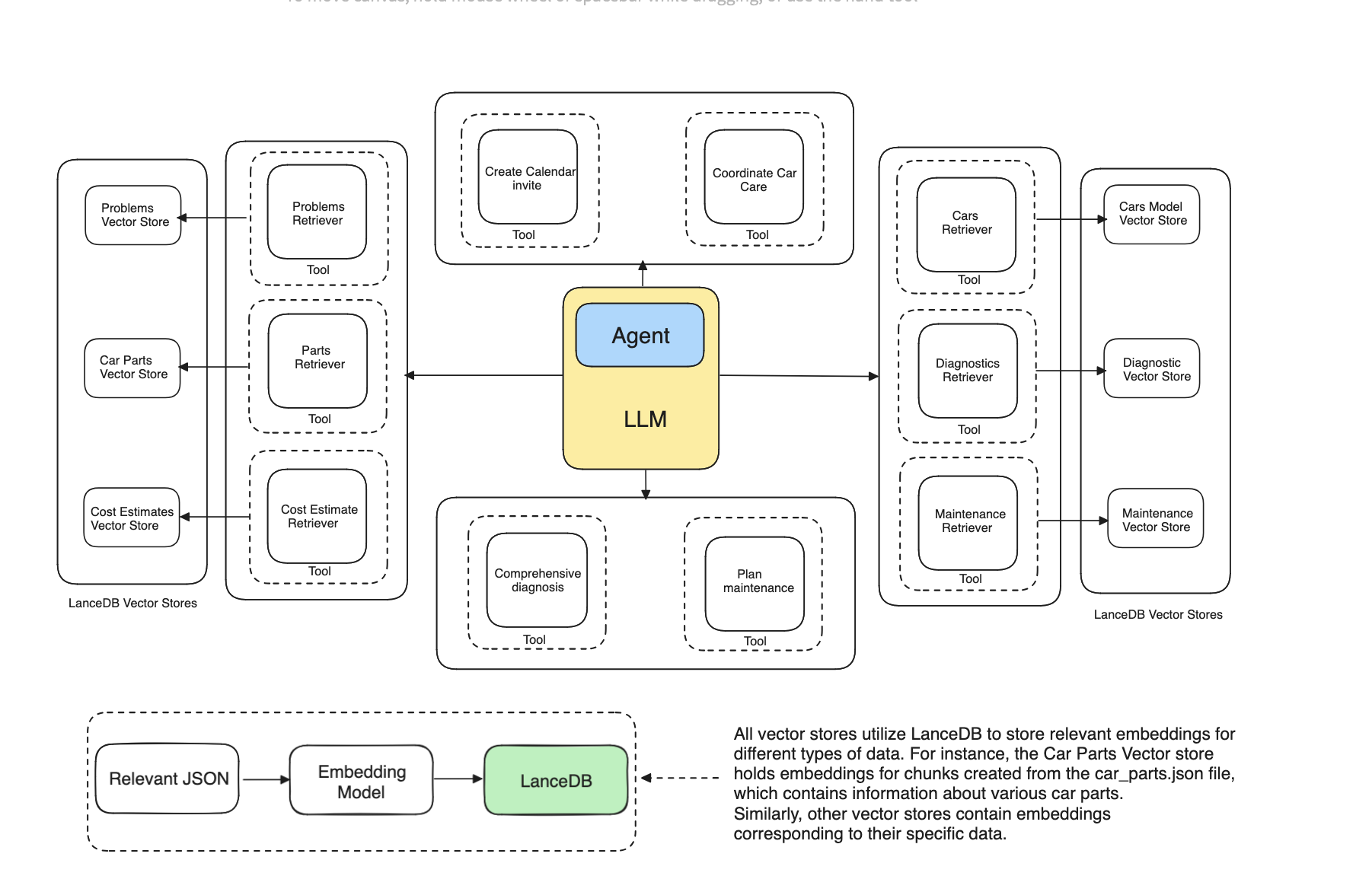
Unlock about multi document agentic rag: a walkthrough. Get practical steps, examples, and best practices you can use now.
One of the reasons we started the Lance file format and have been investigating new encodings is because we wanted a format with better support for random access.
I'm Raunak, a master's student at the University of Illinois, Urbana-Champaign. This summer, I had the opportunity to intern as a Software Engineer at LanceDB, an early-stage startup based in San Francisco.